Исщерпывающая и максимально лаконичная информация для всех, кто интересуется внедрением ISO 13485 и CE - маркировкой медицинских изделий представлена в статье нашего автора - Игоря Звягина, ведущего эксперта-аудитора по стандартам ISO 9001, ISO 13485, ISO 27001, ISO 20000-1 и Product Assessor NB-1023 по Европейским Директивам СЕ-маркировки, эксперта-партнера ООО «БелПроектКонсалтинг»
В измененном виде материал опубликован в журнале: «Вестник медицинской индустрии» № 4 (6) 2015 (Российская Федерация)
Введение
Современная медицинская техника даже в самом её простейшем виде является продуктом высоких технологий и международного разделения труда. С одной стороны, этому способствуют новые открытия в области медицины и биологических наук, с другой стороны, в этом развитии проявляется влияние государственных и международных организаций, занимающихся регулированием рынка медицинских услуг и медицинских изделий применяемых при оказании этих услуг. Таким образом, медицинские изделия, по своей экономической природе, являются международно востребованным продуктом необходимым жителем разных стран и разных социальных и политических систем. Однако, чтобы стать полноценным интернациональным продуктом мало иметь оригинальную конструкцию, высокое качество и доказанную медицинскую эффективность. Все страны на пути к здоровью своих граждан установили и постоянно повышают барьеры вхождения на внутренние рынки соответствующих услуг и изделий. В перечне таких барьеров, относящихся к области обязательной сертификации медицинских продуктов следует особо упомянуть европейские Директивы Нового и Глобального подходов, более известные как СЕ-маркировка.
Знак СЕ не является ни знаком качества, ни знаком гарантии для потребителя. Истинное назначение маркировки СЕ это выполнение функции видимого признака для того, чтобы власти государств-членов ЕС знали, что продукт соответствует требованиям применимых Евродиректив. Все производители обязаны выполнять требования и ставить на своей продукции маркировку СЕ, руководствуясь вышеуказанными Директивами.
СЕ-маркировка, как сказано выше является результатом применения к производителю и его продукции процедуры обязательной (а в некоторых малорисковых случаях - добровольной) сертификации. Сертификация же систем менеджмента (являющаяся частью СЕ-сертификации) сама по себе в отдельности в большинстве стран является добровольной.
Европейская сертификация медицинских изделий
В Европе обязательной СЕ-сертификацией занимаются Нотифицированные Органы (Notification Body, NB) – организации, назначенные для независимой оценки соответствия изделий Директивам ЕС. Их следует отличать от Сертификационных Органов (Management System Certification Body, MSCB). MSCB это юридически и процедурно другие организации, проводящие оценку только соответствия систем менеджмента. В крупных Европейских организациях эти два органа могут работать под одним брендом, но сертификаты NB и MSCB выдают разные и каждый своего типа.
Вся информация по европейским органам содержится в единой европейской базе NANDO, которую можно найти на сайте Евросоюза по адресу: https://ec.europa.eu/commission/index_en
В России NB представлены либо своими дочерними подразделениями, либо коммерческими представителями. Чисто российских нотифицированных органов не может быть в принципе, т.к. сама процедура получения нотификации подразумевает резидентство головной организации органа в Евросоюзе.
Сертификационные органы (MSCB) проверяют систему менеджмента качества производителя на соответствие требованиям стандарта ISO 13485 и выдают сертификат на системы менеджмента качества (далее, «СМК») сроком на 3 года. Нотифицированные органы проверяют соответствие, как системы менеджмента качества, так и параметров безопасности медицинского устройства и выдают CE-сертификат сроком на 5 лет. В некоторых случаях CE сертификат выдаётся на 3 года.
Сертификация медицинских изделий проводится согласно национальным требованиям той страны, в которой медицинское изделие предполагается к использованию. Европейская сертификация подчиняется требованиям европейских Директив и охватывает основные требования по безопасности использования медицинских устройств, не конкретизируя и жёстко не регламентируя технические требования к их конкретной реализации.
В общем виде схема вариантов сертификации (подтверждения соответствия) медицинских изделий в зависимости от их класса представлена в таблице согласно MEDDEV 2.4/1 Rev. 9.
В случае если медицинские изделия могут быть сертифицированы самим производителем (как, правило, это изделия только из 1-го класса), не требуется вмешательства Нотифицированного органа. Однако если приборы имеют среднюю или высокую степень риска, то необходимо проведение аудита нотифицированным органом, который несёт ответственность за проверку системы качества производителя. Нотифицированный орган определяет, соответствует ли продукция требованиям применимой Директивы, а также проводит аудит системы обеспечения качества производителя, испытания, проверку производства или исследование образцов.
Прямая связь между сертификатом ISO 13485 с CE-сертификатом имеется только в случае выбора схемы сертификации по Приложению II Директивы 93/42 «Декларация соответствия ЕС (Полная система гарантии качества)». По другим схемам подтверждения CE‑маркировки сертификат ISO 13485 не требуется, но стандарт должен быть внедрён в объёме, указанном в соответствующих Приложениях к Директиве (как минимум - должны быть выполнены требования раздела 7 стандарта ISO 13485).
Упомянув про классы стоит сказать о возможных проблемах в этой области для производителя. В России отнесение изделия к тому или иному классу регламентировано в ГОСТ Р 51609-2000 «Изделия медицинские. Классификация в зависимости от потенциального риска применения. Общие требования». Алгоритм представленный в данном стандарте, в целом, совпадает с алгоритмом, изложенным в Приложении IX Директивы 93/42. Однако, могут быть и разночтения, возникающие из-за разных дополнительных национальных или отраслевых требований. Окончательное решение об отнесении медизделия к тому или иному классу принимает NB. В США такое решение принимает FDA, но уже на основании собственной номенклатурной классификации, сильно отличающейся от российской или европейской. В Европе (да и в России) номенклатурный код вторичен, класс изделия важнее.
Европейские организации применяют номенклатуру руководствуясь Всемирной Номенклатурой медицинских изделий - Global Medical Device Nomenclature (GMDN) которая ведётся на сайте www.gmdnagency.org. По существу, GMDN — не только номенклатура, но и поддерживающее её сообщество, предполагающее официальное членство и спонсирующее тематические мероприятия. Представителем GMDN в России является НТЦ «МЕДИТЭКС». Российские предприятия, желающие получить номенклатурный код на свою продукцию могут обращаться напрямую в «МЕДИТЭКС».
GMDN как номенклатурная система создавалась в рамках работ, проводимых Целевой Группой Глобальной Гармонизации (GHTF) по международной гармонизации регулирования обращения медицинских изделий. GHTF использует номенклатуру GMDN как основную систему для международного информационного обмена, в том числе для регистрации и обмена информацией межу странами о несчастных случаях, связанных с применением медицинских изделий. Общероссийская номенклатура медицинских изделий, частично гармонизирована с GMDN и описана в Номенклатурном классификаторе изделий медицинского назначения и медицинской техники (медицинских изделий) утверждённом Приказом № 3731-Пр/07 от «09» ноября 2007 г. Федеральной службы по надзору в сфере здравоохранения и социального развития.
При подготовке к нотифицированной проверке по MDD следует иметь в виду, что европейские NB обязаны, кроме обязательных ежегодных надзорных аудитов, провести у производителя не менее одного внезапного внепланового аудита в среднем раз в три года. Под внезапный внеплановый аудит в первую очередь могу попасть процессы, связанные с потенциальными или с выявленными проблемами, а также с жалобами потребителей в органы по контролю рынка и непосредственно в NB и MSCB. NB также может провести пробную закупку медицинских устройств на своих национальных рынках или провести собственное тестирование сложных и дорогих приборов непосредственно в любом медицинском учреждении.
Субъекты причастные к СЕ-маркировке
Применение маркировки СЕ на продукте включает в себя взаимодействие несколько субъектов, играющих разные роли.
Производитель: Производитель несёт ответственность за проектирование и изготовление продукции, на которую распространяется Директива. Независимо от того, передаёт ли производитель проектирование и изготовление на внешний подряд или выполняет все операции сам, он всё равно остаётся ответственным за продукцию и её соответствие применимым государственным законам. Согласно Европейскому законодательству лицо, действующее в качестве производителя продукции, даже если он не является прямым изготовителем, считается производителем в глазах закона. Данное положение также относится и к так называемым «наклейщикам ярлыков» OBL-производителям (Own Brand Label), которые не производят продукцию, но выпускают на рынок продукцию под своей торговой маркой. Как и фактический производитель, OBL-производитель, в конечном счёте, несёт ответственность за соответствие всем требованиям, включая послепродажный надзор.
Нотификационный поверенный - Authorized Representative (синоним – «Авторизованный представитель»): Согласно требованию статьи 14 Директивы 93/42 производитель в случае если он не имеет зарегистрированного местонахождения на территории Евросоюза, обязан назначать лицо (лица), ответственные за сбыт, из числа резидент Евросоюза. Указанные лица обязаны информировать компетентные власти государств-членов, на территории которых они имеют зарегистрированное местонахождение, об адресе данного местонахождения и о категории оборудования, которым они занимаются.
Нотификационный поверенный это организация, уполномоченная производителем выполнять от его имени определённые поручения, предписываемые Директивами. В первую очередь это регистрация продукта в единой информационной базе продуктов допущенных на рынки ЕС, подача от имени производителя заявки на проведение оценки соответствия Директивам, хранение у себя Технического файла, ведение при необходимости переписки с национальными органами стран Евросоюза по контролю за рынком, информирование производителя об изменениях в европейском законодательстве, потенциально влияющих на применение изделия в странах Евросоюза, участие в расследованиях возможных инцидентов по системе бдительности медицинских устройств. Производитель, тем не менее, несёт всю ответственность за действия поверенного.
Также Директивы предписывают, чтобы на ярлыке или упаковке прибора, инструкциях по эксплуатации и декларациях соответствия был указан Нотификационный поверенного.
Импортёр и Дистрибьютор: Импортёр, это юридически учреждённый субъект в рамках ЕС, поставляющий продукцию на Европейский рынок из страны, находящейся за пределами ЕС. Дистрибьютор может быть импортёром.
Компетентные органы: Обычно они представляют собой национальные министерства здравоохранения, которые несут ответственность за проверку медицинских товаров и принятие соответствующих мер по обеспечению недопущения реализации на рынке опасных изделий. В этой связи компетентным органам может потребоваться доступ к Декларации соответствия и Техническому файлу производителя (TCF). Производитель и его нотификационный поверенный или импортёр должны предоставить эти документы по требованию. Если продукт не соответствует нормам, то корректирующие действия будут зависеть от масштаба несоответствия.
Следует отметить, что компетентные органы могут привлекать к ответственности лиц (в большинстве случаев, производителей) за маркирование несоответствующей продукции знаком СЕ. Остальные лица, отвечающие за несоблюдение норм продукции, также могут быть привлечены к ответственности.
Компетентные органы ведут и поддерживают единую Европейскую базу медицинских изделий – EUDAMED в которую все Нотифицированные Органы обязаны заносить информацию о всех выпущенных ими сертификатах (т.е продукции обращающейся на рынке ЕС). В эту же базу заносится информация о возможных инцидентах, связанных с теми или иными устройствами.
Представители таможни: Результатом создания европейского внутреннего рынка стало исчезновение границ между странами-членами ЕС, делая, таким образом, правоприменение более результативным и предоставляя сотрудникам таможенных служб больше полномочий в надзоре за рынком. Как правило, неевропейские производители подвергаются более тщательному таможенному досмотру, чем их европейские коллеги.
Европейские органы по стандартизации входят в такие известные международные организации как ISO (www.iso.org) и IEC (www.iec.ch). Их европейские «ответвления» - CEN - Европейский комитет по стандартизации (www.cen.eu) и CENELEC - Европейский комитет по стандартизации в области электротехники (www.cenelec.eu) Они отвечают за разработку стандартов и других нормативных документов, устанавливают требования к продукции, к её безопасности, требования к системам менеджмента, к бизнес-процессам, а также регламентируют процессы оценки соответствия / сертификации продукции-процессов и систем.
Самым известным стандартом на систему менеджмента, который применяют производители медицинской техники является стандарт ISO 13485. Юридически, во многих странах он является добровольным - то есть компании-производители по собственному усмотрению могут применять его полностью или частями для своих бизнес-процессов и системы управления. Однако, де-факто данный стандарт постепенно становится обязательным для компаний, желающих выделиться на рынке, показать своим потребителям высокий уровень своего профессионализма и заботы о потребителях и их здоровье.
Потребители: Они играют важную роль в цепочке контроля продукции, сообщая о происшествиях и нарушениях в компетентные органы, производителям, полномочным представителям и дистрибьюторам. В некоторых европейских странах-членах ЕС существуют такие системы по обмену информацией (например, вышеупомянутая база EUDAMED), по правилам которых, например, медицинские работники или больницы должны сообщать в компетентные органы обо всех произошедших инцидентах.
Поскольку большое количество компетентных органов уделяет повышенное внимание мониторингу рабочих характеристик продукта и обеспечению выполнения производителем определённых процедур, послепродажный надзор становится важной задачей для самих производителей, полномочных представителей, импортёров, дистрибьюторов и потребителей.
ISO 13485 и другие нормативные акты
ISO 13485:2003 (российский аналог ГОСТ Р ИСО 13485-2004) это достаточно узкий, специфический отраслевой стандарт устанавливающий требования к системе менеджмента качества для производителей, продавцов, ремонтных и обслуживающих организаций занимающихся как отдельными медицинскими устройствами, так и медицинской техникой в целом начиная от проектирования-производства и заканчивая монтажом и обслуживанием. Попадают под действие этого стандарта и поставщики деталей и узлов для производителей медицинских устройств, производители различных синтетических и органических материалов для медицинских целей. Также требования стандарта должны выполнять и разработчики программного обеспечения (как «зашитого» в медицинское оборудование, так и «коробочные» реализации).
Медицинское изделие (изделия) согласно стандарта это приборы, аппараты, инструменты, устройства, комплекты, комплексы, системы с программными средствами, оборудование, приспособления, перевязочные и шовные средства, стоматологические материалы, наборы реагентов, контрольные материалы и стандартные образцы, изделия из полимерных, резиновых и иных материалов, применяемые в медицинских целях по отдельности или в сочетании между собой и предназначенные:
- для профилактики, диагностики, лечения заболеваний, проведения медицинских процедур, исследований медицинского характера, замены или модификации частей тела человека, восстановления или компенсации нарушенных или утраченных физиологических функций, контроля над зачатием;
- для воздействия на организм человека таким образом, что их функциональное назначение не реализуется химическим, фармакологическим, иммунологическим или метаболическим взаимодействием с организмом человека, но может поддерживаться этими средствами.
Следует иметь в виду что некоторые предметы не относятся к медицинским устройствам, например, средства для личной гигиены, зубные щётки и нити, детские подгузники, тампоны, контактные линзы без корректирующей функции, а только для изменения цвета глаз, инструменты для нанесения татуировки и т.д. Оборудование для ветеринаров на подпадает полностью. Но вышесказанное не означает что производители этих изделий не могут внедрить у себя полностью или частично стандарт ISO 13485. Вопрос у них будет только в возможности сертификации по этому стандарту.
Стандарт ISO 13485 не применим для фармакологической промышленности и для лечебных учреждений и лабораторий. Для первых существуют правила GMP («Good Manufacturing Practice» - сборник норм надлежащей производственной практики), для вторых – Международное Рабочее Соглашение IWA1 «Рекомендации по улучшению процессов в организациях здравоохранения на основе стандарта ISO 9001», а для лабораторий есть целый комплекс правил основанных на GLP («Good Laboratory Practice» - надлежащая лабораторная практика) российский стандарт ГОСТ Р 53434 — система норм, правил и указаний, направленных на обеспечение согласованности и достоверности результатов лабораторных исследований.
«Связь», если так можно выразиться между медиками и производственниками обеспечивают клинические исследования, которые в свою очередь регламентированы в Правилах GCP («Good Clinical Practice» - надлежащая клиническая практика, ГОСТ Р 52379) — правила разработки, проведения, ведения документации и отчётности об исследованиях, которые подразумевают участие человека в качестве испытуемого).
Стандарт ISO 13485 разработан на базе международного стандарта ISO 9001:2008. По структуре своего текста этот стандарт полностью повторяет ISO 9001:2008 и только в отдельных специфических моментах имеет дополнения, связанные с особенностями производства и обслуживания медицинских изделий. Эти изменения выделены в оригинальном тексте стандарта курсивом. Следует отметить, что новая версия стандарта ISO 9001:2015 по своей структуре кардинально отличается от версии 2008 года. Соответственно в новой версии ISO 13485 также следует ожидать значительных изменений. Но если со сроком ввода в действие нового стандартам ISO 9001 сейчас уже все ясно - это сентябрь 2015 года, то вот с его производным стандартом ISO 13485 такой определённости пока нет.
Очень важное замечание в стандарте ISO 13485 говорит о том, что он «… включает в себя некоторые специальные требования к медицинским изделиям и исключает некоторые из требований ISO 9001, которые не являются регулирующими. В связи с этими исключениями, организации, чьи системы менеджмента качества соответствуют настоящему стандарту, не могут заявлять о соответствии стандарту ISO 9001, пока их СМК не будут удовлетворять всем требованиям ISO 9001...».
Стандарт ISO 13485:2003 может использоваться совместно или отдельно с другими стандартами систем менеджмента.
Рассматривая стандарт ISO 13485:2003, следует упомянуть и другие международные нормативные документы, которые регулируют деятельность по производству медицинских изделий и которые были бы интересны российским производителям. В первую очередь это Европейские Директивы для производителей медицинской техники, которые регламентируют условия при которых на продукцию может быть нанесена маркировка СЕ:
- Директива 93/42 от 14 июня 1993 года по вопросу медицинского оборудования (Medical Devices Directive), сокращённая общепринятая аббревиатура – «MDD»;
- Директива 98/79 от 27 октября 1998 года по медицинским средствам для лабораторной диагностики in vitro (In Vitro Diagnostic Medical Devices), аббревиатура – «IVD»;

- Директива 90/385 от 20 июня 1990 года по сближению законодательств государств-членов в области активных имплантируемых медицинских приборов (Active Implantable Medical Devices), аббревиатура – «AIMD»;
Для гармонизации этих Директив со стандартом ISO 13485 в Европе в 2012 году был принят стандарт EN ISO 13485:2012. Данный европейский стандарт EN по тексту идентичен стандарту ISO 13485:2003, однако имеет 3 дополнительных приложения - ZA, ZB и ZC, в которых раскрывается связь между «базовым» стандартом и соответствующими директивами MDD, IVD и AIMD. Кстати, аналогичным образом был гармонизирован и стандарт по рискам медизделий - EN ISO14971:2012.
В США и Канаде имеется своё дополнение к стандарту ISO 13485, разработанное Управлением по контролю качества пищевых продуктов и лекарственных препаратов (Food and Drug Administration, FDA, USFDA).
Примерная взаимосвязь стандартов ISO9001, ISO 13485 и Европейских медицинских Директив представлена на рисунке 1.

Рисунок 1
Другими важными документами, разработанными в Европе и применяемыми в основном для целей CE-маркировки и выполнения вышеупомянутых Директив по медицинской технике, являются руководящие документы, разработанные европейскими национальными компетентными органами – MEDDEV (http://ec.europa.eu/health/medical-devices/documents/guidelines) и Ассоциацией органов по оценке соответствия медицинских изделий - NB-MED (www.team-nb.org).
В документах MEDDEV и NB-MED детализируются принципы понимания общего подхода для производителей, MSCB и NB, государственных учреждений регулирующих общественное здравоохранение. Данные руководящие документы не являются юридически обязательными для производителей. Однако, как показывает практика последних лет все эти документы (особенно MEDDEV-ы) активно используют европейские NB и MSCB активно ссылаясь на них в своих замечаниях при надзорных проверках.
В России в конце 2009 года в Государственную Думу ФС РФ внесён проект Технического регламента «О безопасности изделий медицинского назначения». Регламент близок по смыслу Европейским медицинским Директивам. Но в июне 2011 данный проект снят с рассмотрения. Также у законодателей давно лежит проект Технического регламента Евразийского Экономического Сообщества (ЕврАзЭС) «О безопасности медицинских изделий».
В 2014 году в России обсуждался Федеральный закон «Об обращении медицинских изделий». Его создатели попытались сделать наш закон похожим на европейские директивы, однако это им не удалось. Также как экспертам (включая автора) не удалось убедить разработчиков минимизировать роль чиновников в этом законе.
Перечень всех действующих нормативных документов регулирующих деятельность производителей медицинских изделий можно найти на сайте Росздравнадзора http://www.roszdravnadzor.ru/medproducts/documents/b40
Другие (но не все) вспомогательные и дополнительные стандарты связанные с производством и сертификацией медицинской техники:
- Технический отчёт ISO/TR 14969:2004 «Система менеджмента качества. Руководство по применению ISO 13485:2003»;
- Стандарт ISO 14971:2007 «Изделия медицинские. Применение менеджмента риска к медицинским изделиям»;
- Серия стандартов ISO/IEC 60601 «Изделия медицинские электрические»;
- Серия стандартов по чистым помещениям ISO 14644;
- ГОСТ Р МЭК 6230-2013 «Изделия медицинские. Программное обеспечение. Процессы жизненного цикла»
- ГОСТ Р ИСО 15223-1-2014 «Изделия медицинские. Символы, применяемые при маркировании на медицинских изделиях, этикетках и в сопроводительной документации. Часть 1. Основные требования»
- Обязательный документ MD9:2011 Международного Аккредитационного Форума - IAF по применению ISO /IEC 17021 для сертификации систем менеджмента качества медицинских устройств (ISO 13485).
Особенность стандарта ISO 13485
Отличие стандарта ISO 13485 от исходного ISO9001 заключаются в специфике производства медицинских изделий, связанной с повышенными требованиями к идентификации и прослеживаемости компонентов при производстве медицинских изделий, более скрупулёзной персонализацией ответственностей исполнителей за те или иные операции, выполняемые с медицинскими устройствами. Также специфика связана с тем, что при производстве медицинских изделий встречаются специфические операции такие как, например, стерилизация. Кроме того, повышенные требования на жизненном цикле медицинских устройств предъявляются и к процессам, связанным с монтажом, обслуживанием и поддержанием работоспособности данных устройств.
Но принципиальным отличием стандарта ISO 13485 от родительского ISO 9001 является отказ от некоторых базовых принципов СМК (изложенных в ISO 9000:2005) касающихся непрерывного улучшения и фокуса на потребителя.
- Вместо «удовлетворённости потребителя» - в стандарте говорится о «соответствии требованиям». Вместо «постоянного улучшения» - декларируется «сохранение результативности».
- В стандарте требуется встраивание в СМК процесса управления риском, для которого рекомендуется использовать специальный стандарт ISO 14971:2007 «Изделия медицинские. Применение менеджмента риска к медицинским изделиям» (российский аналог ГОСТ Р ИСО 14971-2009).
- Стандарт содержит требования не только к качеству СМК, но и к качеству продукции, которые должны быть зафиксированы в «...файле, содержащем или идентифицирующем документы, определяющие спецификации продукции и требования к СМК...». В Директивах по СЕ-маркировке такой файл называется Техническим файлом Продукции (TCF) и требования к нему там прописаны более подробно.
Замена принципа постоянного улучшения в стандарте ISO 13485 на принцип сохранения результативности связано с тем, что доказательство безопасности и результативности медицинских операций и технологий, реализуемых с помощью конкретного устройства, прибора или инструмента проводится через длительные и сложные клинические исследования связанные с воздействием на организм человека.
Замена принципа удовлетворённости потребителя на принцип соответствия установленным требованиям связана с необходимостью снижения субъективизма в восприятии процесса применения медицинского устройства, как пациентом, так и его врачом в пользу апробированных и доказанных лечебных схем и методик.
В целом это соответствует концепции современной медицины, основанной на доказательствах (Evidence-based medicine), как совокупности методологических подходов к проведению клинических исследований, оценке и применению их результатов. «Доказательная медицина» - это способ (разновидность) медицинской практики, когда врач применяет для лечения пациента только те методы, полезность которых доказана в доброкачественных исследованиях (см. выше «Правила GCP»).
Все вышеизложенные особенности стандарта ISO 13485 привели к тому, что количество обязательных документированных процедур и записей в нем больше, чем в стандарте ISO 9001.
Обязательные внутренние документированные процедуры
Стандарт ISO13485 регламентирует 30 обязательных документированных процедур (вместо шести по ISO 9001:2008) и 41 обязательную документированную запись (вместо 20 по ISO 9001:2008). Чтобы не перечислять их тут все укажем только некоторые специфические документы которые, как показывает опыт аудитов, на момент внедрения ISO13485 на российских предприятиях либо вообще отсутствуют, либо имеют какое-то зачаточное состояние:
- Процедуры регламентирующие требования по созданию, поддержанию и мониторингу производственной среды, персонала, работающего в ней, продукции с особыми условиями обращения, особенно если эта продукция стерильная, меры по контролю загрязнённой или потенциально загрязнённой продукции, записи, подтверждающие все этапы и действия, внешние и внутренние факторы влияющие на выполнение данных требований.
- Стерилизация является спецпроцессом со всеми вытекающими последствиями – этот процесс должен быть документирован в подробностях, его результаты необходимо подвергать ре-валидации при внесении любых изменений и вести записи для доказательства результативности процесса.
- Требования к управлению риском для всех процессов жизненного цикла продукции, описание этапов этого управления, ответственных лиц и сроков, а также записей, ведущихся на каждом из этапов.
- Все записи по продукции должны иметь достаточно глубокий уровень прослеживаемости от компонентов до грузополучателей и дистрибуторов, либо по партиям, либо по заводским номерам изделий. Все отклонения от всех установленных требований должны регистрироваться и анализироваться. Сотрудники, разрешившие отклонение, а также проводящие испытания и тестирования должны иметь на это полномочия (заранее обозначенные) и все их подобные действия обязательно должны быть зафиксированы.
- Планы и задания для конструкторов и разработчиков даже в случаях внесения ими простых изменений должны регистрироваться. Входные данные на проектирование (п.7.3.2) обязательно должны включать в явном виде описание параметров допускаемого риска для будущего проектируемого изделия. То же самое касается и разработчиков программного обеспечения как встраиваемого, так и отдельно поставляемого (см. ниже).
- Комплекс процедур и сопутствующих записей по сопровождению проданного изделия на фазе его эксплуатации. Простая процедура системы обратной связи по ISO 9001 должна быть дополнена описанием действий по получению раннего предупреждения о возможных проблемах с изделием и проведению предупреждающего анализа такого опыта (система бдительности), описание процесса выпуска и применения пояснительных уведомлений, описание процесса сбора катамнестических (PMCF) данных по медицинскому применению медизделий.
7.Документированные требования к монтажу и обслуживанию требуются если по согласованию с потребителем монтаж будет выполняться силами другой организации. Результаты такого монтажа должны верифицироваться и должны вестись записи по монтажу и верификации. То же самое касается и обслуживание медицинского изделия если это является специальным требованием.
Сроки хранения всех записей СМК привязаны к сроку службы изделия – должны быть не менее. Все записи и процедуры имеют персонализацию ответственностей и «организация должна обеспечивать анализ и утверждение изменений в документах либо должностным лицом, утверждавшим первоначальный документ, либо другим специально назначенным должностным лицом, имеющим доступ к соответствующей исходной информации, на основании которой принимается решение».
Технический файл медицинского устройства
Согласно требованиям стандарта ISO 13485 «производитель обязан организовать и хранить досье по тем изделиям, которые он производит и выпускает на рынок» так называемый Технический файл Продукции (Technical construction file - «TCF»).
TCF – набор документов для каждого типа или модели изделия, созданный и поддерживаемый в рабочем состоянии, содержащий или идентифицирующий документы, определяющие спецификации продукции и требования к системе менеджмента качества изготовителя. Эти документы должны также определять полный процесс изготовления, и, если необходимо, монтажа и обслуживания. Записи по риск-анализу, инструкции для пользователя, результаты испытаний, описание техпроцесса и другие документы являются частью TCF.
Технический файл может быть подготовлен как локальный документ, в котором собраны управляемые копии, всех документов по их испытаниям, по СМК и по процессам производства, так и в виде системы ссылок на необходимые документы. В любом случае технический файл на медицинское изделие является обязательным документом СМК и должен быть под системой управления документации (пункт 4.2.3 стандарта ISO 13485). Срок хранения этих и любых других документов системы менеджмента качества должен быть не меньше срока службы медицинских изделий, заявленного в технических условиях. Состав и структура технического файла в общем виде регламентированы в документе NB-MED-2.5.1 «Technical Documentation».
В Технический файл должны быть включены следующие документы:
Информация о производителе
- Название и адрес предприятия-изготовителя;
- Краткое описание организации;
- Подробная информация о Нотификационном поверенном;
- Декларация соответствия изготовителя, сертификаты, аттестаты аккредитации;
- Заявления, относительно включения в медизделие лекарственных веществ, крови или тканей человека или животных.
Описание изделия
- Наименование оборудования (устройства), тип/модель;
- Предполагаемое назначение\применение;
- Классификация изделия по приложению IX Директивы 93/42/ЕЕС;
- Документация, необходимая для оценки класса (типа) оборудования (если применимо);
- Описание устройства, включая его принадлежности и разновидности. Возможные комбинации с другими изделиями;
- Анализ риска (EN ISO 14971:2012, EN 60601) включая графики и обобщённые результаты;
- Чек-лист демонстрирующий выполнение основных требований (Essential Requirements Checklist) - перечень технической документации о продукции и процессах производства\эксплуатации, демонстрирующий соответствие основным требованиям, перечисленным в Приложении I Директивы. Соблюдение стандартов часто считается демонстрацией адекватного процесса.
Основные требования.
- Данные по конструкции изделия, расчёты;
- Химические, физические и биологические свойства;
- Инфицирование и микробное заражение (включая системы упаковки);
- Конструктивные свойства и свойства окружающей среды;
- Срок службы устройства и анализ стабильности;
- Данные о воспроизводимости измерений для устройств с функцией измерения;
- Радиация (влияние, защита, уровень радиации…);
- Электрические и электромагнитные свойства (например, электромагнитная совместимость, электробезопасность) (см. всю серию ISO/IEC 60601);
- Программное обеспечение (см. IEC 62304:2006 (ГОСТ Р МЭК 62304-2013), ISO/IEC 60601-1-4 (ГОСТ Р 50267.0.4-99), IEC/TR 80002-1:2009 (ГОСТ Р 55544-2013) и др.);
- Обоснование срока годности, стадии стабильности;
- Не более чем трёхгодичной давности клинический отчёт (Clinical Evaluation Report) - тесты, данные, отчёты согласно требований приложения X, Директивы 93/42/ЕЕС и MEDDEV 2.7.1 Rev.3.
- Биологическая совместимость и данные о токсикологии;
- Метод стерилизации и валидации стерильных изделий;
- Информация об упаковке для стерильных изделий;
- Информация по транспортировке и хранению устройства, валидация процесса упаковки изделия для транспортировки;
- Буклеты по продажам и другая литература;
- Инструкция по применению (IFU) и\или монтажу, ремонту, руководства оператора и по эксплуатации, другая сопровождающая изделие техническая литература;
- Предупреждающие надписи, символы. Этикетки на изделие;
- Протоколы (отчёты) испытаний и/или тестирование медицинского оборудования;
- Перечень применимых гармонизированных стандартов и спецификаций;
- История проектирования – файл (дело) истории устройства (если применимо).
Краткое описание системы менеджмента качества
- Копия действующего сертификата ISO 13485 с приложением;
- Отчёт(-ы) по сертификационному аудиту(-ам);
- Описание производственного процесса, включая процесс валидации;
- Описание технологии изготовления изделия. Технологическая документация, требования безопасности. Методы валидации процесса;
- Система контроля качества изделия в процессе производства, образец протокола контроля
Система бдительности и сбор пост-маркетингового опыта;
- Описание системы бдительности;
- Описание системы сбора пост-маркетингового опыта;
- Механизм информирования Нотифицированного Органа о существенных изменениях в конструкции, применяемых технологиях, используемых материалах или ставших известными фактах причинения вреда потребителю.
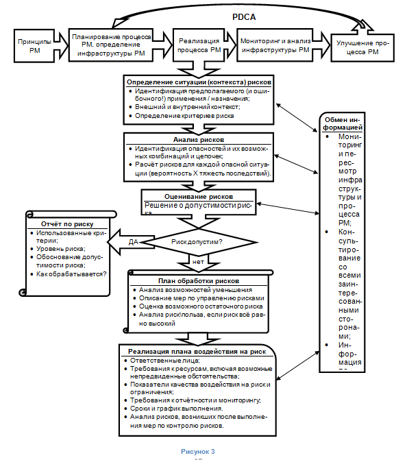
Риск-Менеджмент
Оценка рисков производства, реализации, обслуживания и эксплуатации медицинских изделий проводится по алгоритму, представленному в стандарте ISO 14971. В приложениях к этому стандарту даны перечни типовых рисков, по которым необходимо проводить регулярную оценку медицинского изделия.
Риски сопровождают медицинские изделия на всех этапах жизненного цикла. Условно, влияние рисков на бизнес-процессы можно представить следующей схемой (рисунок 2):
Рисунок 2
Процесс риск-менеджмента строится по циклу PDCA и охватывает все процессы жизненного цикла медицинского изделия от идеи до утилизации. Минимальный набор документов процесса менеджмента рисков включает в себя (перечислим по мере их появления в процессе внедрения риск-менеджмента):
- Приказ о создании инфраструктуры менеджмента рисков - назначение сотрудников ответственных за анализ рисков по бизнес-процессам, планирование периодичности предоставления информации, регламентация совместной работы группы риск-менеджмента, требования к документированию…
- Процедура, описывающая сам процесс менеджмента рисков, его терминологию, описание принятого контекста рисков, обоснование критериев риска, выбор методик анализа для каждой стадии жизненного цикла продукции и порядок использования итоговых данных этого анализа.
- Файл менеджмента рисков – документы и записи, или ссылки на них, возникающие в ходе менеджмента рисков конкретного изделия. Является обязательным документом, который включается в Технический файл (TCF) медицинского изделия.
- Планы менеджмента рисков по конкретным изделиям – обычно появляются через год после начала нормального функционирования процесса риск-менеджмента. Содержат описание мероприятий по обработке рисков – сроки, ответственные, формы и содержание информации, методы сбора и использования обратной связи от клиентов (PMS).
Риск-анализ должен проводиться, согласно требованию стандарта, не реже 1 раза в год группой компетентных специалистов, отвечающих за разные участки жизненного цикла товара.
Группа специалистов, участвующих в анализе рисков должна иметь следующие компетенции:
- Технические знания, касающиеся производства, монтажа, стерилизации, ремонта и утилизации конкретного медицинского изделия.
- Знания в области медицины необходимые для понимания принципов лечебного применения конкретного медицинского изделия, включая знание соответствующих стандартов Всемирной организации здравоохранения.
- Специальные знания по методикам анализа, оценки и управления рисками.
- Знание стандартов ISO 14971 и ISO 31000.
- Знание соответствующего законодательства и применимых стандартов.
Общая схема риск-менеджмента (РМ) представлена на схеме ниже (рисунок 3). Более подробные схемы можно найти в стандартах ISO 14941 и ISO 31000:




